|
|
|
作者信息\文章标题
|
5883-天津市津南区双桥污水处理厂 (2009/10/12 11:39:00)
|
楼主
|
姓名: admin
发贴数:58561
回复数: 97448
等级:
管理员
登陆否:
已经登陆
注册时间:
2003/1/1 13:19:00
最近登陆时间:
2025/10/26 22:58:00
联系方式:
|
|
| |
|
| |

|
|
| |
|
| |
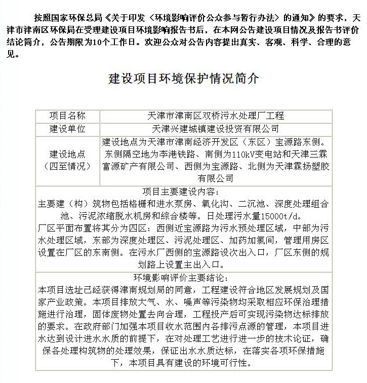
天津市津南区双桥污水处理厂工程项目环评公示 项 目 名 称:天津市津南区双桥污水处理厂工程项目 所 在 地 区:天津市 投 资 总 额:6371.48万元 主 管 单 位:天津市环境影响评价中心 1、工程概况:津南开发区(东区)目前实际产生的污水量达到8000m3/d,预测近期将达到13000m3/d。现有的开发区污水处理厂实际处理能力已经不能满足要求,因此有必要新建1座污水处理厂,以处理开发区日益增长的污水量,实现开发区经济与环境协调发展。天津兴建城镇建设投资有限公司拟投资6371.48万元建设天津市津南区双桥污水处理厂工程,污水处理厂规模为1.5万m3/d,污水处理厂收水范围为津南开发区东区和双桥镇拟建设的60万平方米的居住小区。本工程建成后,津南开发区(东区)现有污水处理厂废除。 2、建设项目对环境可能造成的环境影响:在施工过程中,对环境可能造成的影响主要包括施工期的噪声、施工扬尘、废水、废渣等方面的影响,这些影响随着施工期的结束而消除。 双桥污水处理厂主要的大气污染源为恶臭类废气。厂内生活污水、生产废水随厂外污水一起排入进入污水处理厂进行处理,处理规模为15000m3/d。污水厂噪声主要来源于进水泵房、脱水机房、污泥泵房等构筑物中的污水泵,污泥泵,脱水机等设备。根据同类设备噪声源强调查,污水泵和污泥泵约为85dB(A),脱水机约为80~85dB(A)。本项目固体废物主要为污水处理厂运行产生的污泥和少量的生活垃圾。 3、预防或减轻不良环境影响的对策和措施 3.1 施工期环境影响减缓措施 施工场地应进行硬化处理,并对路向采取洒水抑尘措施;加强机械、车辆维修保养,运输散体物料必须采用密闭装置,加强对施工人员的环保教育,提高全体施工人员的环保意识,严格按照天津市人民政府令第100号《天津市建设工程文明施工管理规定》,坚持文明施工、科学管理。 施工机械选用低噪声的机械设备,或经过降噪技术处理的施工机械;安排施工作业计划。禁止当日22时至次日6时(打桩作业为当日22时至次日7时)进行产生噪声污染的施工作业和建筑材料的运输;严格执行《建筑施工场界噪声限值》(GB12523-90)标准的有关规定。 冲洗车辆的废水以及施工产生的泥浆废水应进行沉淀处理,除去其中的泥砂后再排入市政排水管道。 生活垃圾和建筑垃圾实行袋装化,收集后由市容部门处理;加强对施工人员管理,禁止乱倒乱堆垃圾。 3.2 运营期环境影响减缓措施 本项目粗格栅、细格栅、氧化沟和储泥池产生的臭气为无组织形式,采用植物提取液除臭法进行除臭;污水经过处理后达到GB18918-2002《城镇污水处理厂污染物排放标准》一级A的要求,最终排入大沽排污河。噪声经建筑物隔声和距离衰减后,厂界噪声达标。污泥送至填埋场进行填埋。生活垃圾及时清运。 4、环境影响评价主要结论:本项目选址于津南区,程建设符合地区发展规划及国家产业政策。本项目排放大气、水、噪声等污染物均采取相应环保治理措施进行治理,固体废物处置去向合理,工程投产后可实现污染物达标排放的要求。在政府部门加强本项目收水范围内各排污点源的管理,本项目进水达到设计进水水质的前提下,在对处理工艺进行进一步的技术论证,确保各处理构筑物的处理效果,保证出水水质达标,在落实各项环保措施下,本项目具有建设的环境可行性。 5、公众提出意见的方式:根据有关法律、法规要求,建设单位委托天津市环境影响评价中心完成该工程的环境影响评价工作,对该项目产生的环境影响进行评价,并提出防治环境污染的对策和要求。 本次公开的信息主要环境影响评价结论及需采取的污染防治措施,您如果需要环境影响报告书简本,可以直接与环评单位联系,您也可以通过传真、电话等方式了解该项目情况或提出意见。 6、建设单位和联系方式 建设单位:天津兴建城镇建设投资有限公司 环评单位:天津市环境影响评价中心 电话:022-23051554 传真:022-23051554 “......天津兴建城镇建设投资有限公司拟投资6371.48万元建设天津市津南区双桥污水处理厂工程,污水处理厂规模为1.5万m3/d,......污水经过处理后达到GB18918-2002《城镇污水处理厂污染物排放标准》一级A的要求......” |
|
| |
|
|
|
|
|
|
作者信息\文章标题
|
admin的回复(2009/10/12 11:42:00)
|
第1楼
|
姓名: admin
发贴数:58561
回复数: 97448
等级:
管理员
登陆否:
已经登陆
注册时间:
2003/1/1 13:19:00
最近登陆时间:
2025/10/26 22:58:00
联系方式:
|
|
| |
|
| |
加 入 日 期: 2009-06-02 截 止 日 期: 2009-06-08 津建交勘察[2009]0606 号 1 、招标条件 本招标项目天津市津南区双桥污水处理厂,项目建设单为天津兴建城镇建设投资有限公司 ,建设资金银行贷款及区财政自筹 ,项目已具备招标条件, 天津市恒时建筑工程招标代理有限公司受天津兴建城镇建设投资有限公司 的委托, 现对该项目的勘察进行公开招标择优选定承包人。 2 、项目概况与招标范围 2.1 项目概况:工程名称: 天津市津南区双桥污水处理厂 。 项目性质:市政公用工程; 污水处理性质:工业污水; 项目总投资6371.48万元,其中4500万元银行贷款,其余资金由区财政自筹解决。 总建筑面积7658平方米。日处理污水达到3万吨 2.2 建设地点:津南经济开发区(东区)宝源路东侧。 2.3 招标范围: 水文地质勘察、岩土勘察等工作 。 总建筑面积7658平方米;包括:粗格栅与进水泵房、细格栅及旋流沉沙池、水解酸化池、氧化沟、二沉池、深度处理组合池、加氯接触池、剩余污泥回流泵房、储泥池、污泥浓缩脱水机房、加氯加药间、变配电间、综合楼(建筑面积750平方米)等设施;本工程日处理污水达到3万吨 2.4 勘察周期: 2009 年6月25日 至2009年7月9日(共15天) 。 2.5 工程质量要求: 国家质量验收规范合格标准 3 、投标人资格要求 3.1 本次招标要求投标人须是具 备建设行政主管部门核发的 工程勘察综合类甲级资质 资质的单位,并在人员、设备、资金等方面具有相应的勘察能力。 3.2 本招标项目 不接受联合体投标。联合体投标的,应满足招标文件规定的要求。联合体投标报名时可以联合体主办人或成员中的任何一人进行报名。 3.3 非本市注册的投标人应在报名时提供进津备案通知书。 4 、投标报名方式 凡具备投标人资格要求的投标人可通过以下方式进行投标报名: 4.1 投标人携带本企业营业执照副本、企业资质等级证书副本、进津备案通知书、经办人授权委托书及本人身份证(原件及复印件并加盖公章)到 天津市行政许可中心82号窗口报名。 5 、公告发布与投标报名截止时间 5.1 公告发布时间: 2009 年 6 月 2 日 9 时 30 分至 2009 年 6 月 8 日 16 时 00 分 。 5.2 本招标项目的报名截止时间为: 2009 年 6 月 8 日 16 时 00 分 。 6 、招标文件的获取 6.1 凡投标报名的投标人 ,购买招标文件另行通知,每日上午 9 时 00 分至 12 时 00 分,下午 14 时 00 分至 17 时 00 分(北京时间) ,投标人持投标报名确认函、企业营业执照副本(原件)、资质等级证书副本(原件)和单位介绍信,前往天津市恒时建筑工程招标代理有限公司获取招标文件。 6.2 招标文件每套售价人民币 600 元,售后不退。 项目建设单 位: 天津兴建城镇建设投资有限公司 ( 公章) 法定代表人: 田勇 (印鉴) 办公地址: 联系人:王经理 电话: 招标代理机构:天津市恒时建筑工程招标代理有限公司 (公章) 法定代表人:夏伟民(印鉴) 办公地址: 天津市南开区卫津南路霞光道翠泉别墅22号 邮政编码: 300381 联系人:刘静轩 电话: 23922999-8004 传 真: 23917486 在工程交易活动中不准任何企业,假借有关领导或行政监督管理部门的名义,扩大本企业的影响,经查实,将消其投标资格。在招标投标活动中采取明招暗定、虚假招标、围标、陪标、串标和借照或挂靠等不正当手段,获取工程的将取消其中标资格,同时依据《中华人民共和国招标投标法》、《天津市建筑市场管理条例》等法律法规进行处理。 举报及投诉受理单位:天津市建设工程招标监督站 电话: 24538408 传真: 24538403 电子信箱: tjjszbz@126.com 受理单位地点:天津市行政许可服务中心二楼招标监督管理办公室 受理负责人:汤浩 |
|
| |
|
|
|
|
|
|
作者信息\文章标题
|
admin的回复(2009/10/12 11:42:00)
|
第2楼
|
姓名: admin
发贴数:58561
回复数: 97448
等级:
管理员
登陆否:
已经登陆
注册时间:
2003/1/1 13:19:00
最近登陆时间:
2025/10/26 22:58:00
联系方式:
|
|
| |
|
| |
加 入 日 期: 2009-06-02 截 止 日 期: 2009-06-08 津建交设计[2009]0607号 1 、招标条件 本招标项目天津市津南区双桥污水处理厂,项目建设单为天津兴建城镇建设投资有限公司 ,建设资金银行贷款及区财政自筹 ,项目已具备招标条件, 天津市恒时建筑工程招标代理有限公司 受 天津兴建城镇建设投资有限公司 的委托, 现对该项目的设计进行公开招标择优选定承包人。 2 、项目概况与招标范围 2.1 项目概况:工程名称: 天津市津南区双桥污水处理厂 。 项目性质:市政公用工程; 污水处理性质:工业污水; 项目总投资6371.48万元,其中4500万元银行贷款,其余资金由区财政自筹解决。 总建(构)筑面积7658平方米。日处理污水达到3万吨 2.2 建设地点:津南经济开发区(东区)宝源路东侧。 2.3 招标范围: 概念性方案招标,中标后完成方案设计、初步设计、施工图设计及配合服务. 总建筑面积7658平方米;包括:粗格栅与进水泵房、细格栅及旋流沉沙池、水解酸化池、氧化沟、二沉池、深度处理组合池、加氯接触池、剩余污泥回流泵房、储泥池、污泥浓缩脱水机房、加氯加药间、变配电间、综合楼(建筑面积750平方米)等设施;本工程日处理污水达到3万吨 2.4 工期要求:09 年06 月25 日 -09 年07 月14 日 2.5 工程质量要求:国家质量验收规范合格标准 2.6 、设计深度要求: 执行设计规范要求 。 3 、投标人资格要求 3.1 本次招标要求投标人须是原资质证书具有 旧资质 市政公用行业工程设计(含排水)乙级及以上[新资质市政公用行业工程设计(含排水)乙级及以上)]资质的单位 3.2 本招标项目不接受联合体投标。 3.3 非本市注册的投标人应在报名时提供进津备案通知书。 4 、投标报名方式 凡具备投标人资格要求的投标人可通过以下方式进行投标报名: 4.1 投标人不能通过天津建设工程信息网报名时,可携带本企业营业执照副本、企业资质等级证书副本、法定代表人授权委托书及经办人身份证(原件及复印件并加盖公章),到天津市行政许可服务中心二楼82号窗口(天津市河东区红星路与卫国道交口顺驰桥旁)报名。外地企业报名时还需携带进津备案通知书。 4.2 各投标人均可对上述标段中的 1标段投标报名。 5 、公告发布与投标报名截止时间 5.1 公告发布时间: 2009年06月2日9时30分至2009年06月8日16时00分 5.2 本招标项目的报名截止时间为2009年06月8日16时00分(北京时间) 。 6 、招标文件的获取 6.1 凡投标报名的投标人,获取招标文件另行通知,投标人持投标报名确认函、企业营业执照副本(原件)、资质等级证书副本(原件)和单位介绍信,前往天津市恒时建筑工程招标代理有限公司获取招标文件。 6.2 招标文件每套售价人民币 600 元,售后不退。 项目建设单 位: 天津兴建城镇建设投资有限公司 ( 公章) 法定代表人: 田勇 (印鉴) 办公地址: 联系人:王经理 电话: 招标代理机构:天津市恒时建筑工程招标代理有限公司 (公章) 法定代表人:夏伟民(印鉴) 办公地址: 天津市南开区卫津南路霞光道翠泉别墅22号 邮政编码: 300381 联系人:刘静轩 电话: 23922999-8004 传 真: 23917486 违法违规举报: 在工程交易活动中不准任何企业,假借有关领导或行政监督管理部门的名义,扩大本企业的影响,经查实,将消其投标资格。在招标投标活动中采取明招暗定、虚假招标、围标、陪标、串标和借照或挂靠等不正当手段,获取工程的将取消其中标资格,同时依据《中华人民共和国招标投标法》、《天津市建筑市场管理条例》等法律法规进行处理。 受理单位:天津市建设工程招标监督管理站 电话: 24538408 传真: 24538403 电子信箱:tjjszbz@126.com 受理单位地点:天津市行政许可服务中心二楼招标监督管理办公室 受理负责人: 汤浩 |
|
| |
|
|
|
|
|
|
作者信息\文章标题
|
admin的回复(2009/10/12 11:43:00)
|
第3楼
|
姓名: admin
发贴数:58561
回复数: 97448
等级:
管理员
登陆否:
已经登陆
注册时间:
2003/1/1 13:19:00
最近登陆时间:
2025/10/26 22:58:00
联系方式:
|
|
| |
|
| |
加 入 日 期: 2009-06-05 截 止 日 期: 2009-06-11 报建编号:1211204120090069 招标备案号:12112009063003 监理招标公告 津建交津南监理[2009]0603 1、 招标条件 本招标项目天津市津南区双桥污水处理厂已由天津市津南区发展和改革委员会以津南发改投资【2009】107号批准建设,项目建设单位为天津兴建城镇建设投资有限公司,建设资金为63714800元,项目已具备招标条件,天津市恒时建筑工程招标代理有限公司受天津兴建城镇建设投资有限公司的委托,现对该项目的监理进行公开招标择优选定承包人。 2、 项目概况与招标范围 2.1项目概况:总建(构)筑面积7658平方米。日处理污水达到3万吨。包括:粗格栅与进水泵房、细格栅及旋流沉沙池、水解酸化池、氧化沟、二沉池、深度处理组合池、加氯接触池、剩余污泥回流泵房、储泥池、污泥浓缩脱水机房、加氯加药间、变配电间、综合楼(建筑面积750平方米)等设施 2.2工程建设地点:津南经济开发区(东区)宝源路东侧 2.3标段划分与招标范围: 一标段:建设单位所发施工图纸中全部内容。 2.4工期要求:2009年06月28日 至 2010年06月30日 2.5工程质量要求:国家验收规范合格标准 3、 投标人资格要求 3.1本次招标要求投标人须具有: 一标段:资质:新资质市政公用工程甲级, 本标段不接受联合体投标。 3.2联合体投标的,应满足招标文件规定的要求。联合体投标报名时可以联合体主办人或成员中的任何一人进行报名。 3.3非本市注册的投标人在报名时应提供进津备案通知书。 4、 投标报名方式 凡具备投标人资格要求的投标人可通过以下方式进行投标报名: 4.1投标人不能通过天津建设工程信息网报名时,可携带 本企业营业执照副本和企业资质等级证书副本(原件)、进津备案通知书、经办人授权委托书及本人身份证(原件及复印件并加盖公章)。(如果联合体报名,请携带联合体协议) 到天津津南行政许可服务中心(建委大厅)报名。 4.2各投标人均可对上述标段中的1个标段投标报名。 5、 投标报名截止时间 5.1本招标项目的报名截止时间为:2009年06月11日16时00分(北京时间)。 5.2招标公告发布时间:2009 年6 月5 日 至2009 年6 月11 日 6、 招标文件的获取 6.1凡投标报名的投标人,请于2009年06月05日至2009年06月11日(法定公休日、法定节假日除外),每日上午8 时0 分 至11 时0 分, 下午13 时0 分 至17 时0 分(北京时间), 持企业营业执照副本(原件)、资质等级证书副本(原件)和单位介绍信,前往天津市恒时建筑工程招标代理有限公司获取招标文件。 6.2招标文件每套售价人民币600元,售后不退。图纸押金人民币1000元,在退还图纸时退还押金(不记利息)。 6.3招标文件需邮购的,另加手续费(含邮费)每套人民币100元。招标人在收到投标报名确认函(原件)、企业营业执照副本(复印件盖公章)、资质等级证书副本(复印件盖公章)和单位介绍信(原件),以及邮购款(含手续费)后受到邮寄费后3日内日内寄送。 项目建设单位:天津兴建城镇建设投资有限公司(公章) 法定代表人:田勇(印鉴) 办公地址:津南区咸水沽体育场路南 邮政编码:300350联系人:王麒轩电话:28545502 传 真:28545502 项目代建单位:(公章) 法定代表人:(印鉴) 办公地址: 邮政编码:联系人:电话: 传 真: 招标代理机构:天津市恒时建筑工程招标代理有限公司(公章) 法定代表人:夏伟民(印鉴) 办公地址:南开区卫津南路霞光道翠泉别墅22号 邮政编码:300381联系人:刘静轩电话:13622008002 传 真:23917486 日期:2009 年6 月5 日 违法违规举报: 举报及投诉受理单位:天津市津南区建设工程招标管理办公室 电话:28397251传真:28397252电子邮箱:jiannanjw@sina.com 受理单位地点:天津市津南区体育场路15号 受理负责人:孙丹丹、朱小茜、樊珍珍 |
|
| |
|
|
|
|
|
|
作者信息\文章标题
|
admin的回复(2009/10/12 11:44:00)
|
第4楼
|
姓名: admin
发贴数:58561
回复数: 97448
等级:
管理员
登陆否:
已经登陆
注册时间:
2003/1/1 13:19:00
最近登陆时间:
2025/10/26 22:58:00
联系方式:
|
|
| |
|
| |
加 入 日 期: 2009-06-05 截 止 日 期: 2009-06-11 津建交津南施工[2009]0603 1、 招标条件:本招标项目天津市津南区双桥污水处理厂已由天津市津南区发展和改革委员会以津南发改投资【2009】107批准建设,项目建设单位为天津兴建城镇建设投资有限公司,建设资金为63714800元,项目已具备招标条件,天津市恒时建筑工程招标代理有限公司受天津兴建城镇建设投资有限公司的委托,现对该项目的施工进行公开招标择优选定承包人。 2、 项目概况与招标范围 2.1项目概况:总建(构)筑面积7658平方米。日处理污水达到3万吨。包括:粗格栅与进水泵房、细格栅及旋流沉沙池、水解酸化池、氧化沟、二沉池、深度处理组合池、加氯接触池、剩余污泥回流泵房、储泥池、污泥浓缩脱水机房、加氯加药间、变配电间、综合楼(建筑面积750平方米)等设施 2.2工程建设地点:津南区经济开发区(东区)宝源路东侧 2.3标段划分与招标范围: 一标段:建设单位所发图纸全部内容 2.4工期要求:2009年06月28日 至 2010年06月30日 2.5工程质量要求:国家验收规范合格标准 3、 投标人资格要求 3.1本次招标要求投标人须具有: 一标段:资质:市政公用工程施工总承包一级及以上, 本标段不接受联合体投标。 3.2联合体投标的,应满足招标文件规定的要求。联合体投标报名时可以联合体主办人或成员中的任何一人进行报名。 3.3非本市注册的投标人在报名时应提供进津备案通知书。 4、 投标报名方式 凡具备投标人资格要求的投标人可通过以下方式进行投标报名: 4.1投标人不能通过天津建设工程信息网报名时,可携带 本企业营业执照副本和企业资质等级证书副本(原件)、进津备案通知书、经办人授权委托书及本人身份证(原件及复印件并加盖公章)。(如果联合体报名,请携带联合体协议) 到天津市津南区行政许可服务中心(建委大厅)报名。 4.2各投标人均可对上述标段中的1个标段投标报名。 5、 投标报名截止时间 5.1本招标项目的报名截止时间为:2009年06月11日16时00分(北京时间)。 5.2招标公告发布时间:2009 年6 月5 日 至2009 年6 月11 日 6、 招标文件的获取 6.1凡投标报名的投标人,请于2009年06月05日至2009年06月11日(法定公休日、法定节假日除外),每日上午8 时0 分 至11 时0 分, 下午13 时0 分 至17 时0 分(北京时间), 持企业营业执照副本(原件)、资质等级证书副本(原件)和单位介绍信,前往天津市恒时建筑工程招标代理有限公司获取招标文件。 6.2招标文件每套售价人民币1000元,售后不退。图纸押金人民币5000元,在退还图纸时退还押金(不记利息)。 6.3招标文件需邮购的,另加手续费(含邮费)每套人民币100元。招标人在收到投标报名确认函(原件)、企业营业执照副本(复印件盖公章)、资质等级证书副本(复印件盖公章)和单位介绍信(原件),以及邮购款(含手续费)后受到邮寄费后3日内日内寄送。 项目建设单位:天津兴建城镇建设投资有限公司(公章) 法定代表人:田勇(印鉴) 办公地址:津南区咸水沽体育场路南 邮政编码:300350联系人:王麒轩电话:28545502 传 真:28545502 招标代理机构:天津市恒时建筑工程招标代理有限公司(公章) 法定代表人:夏伟民(印鉴) 办公地址:南开区卫津南路霞光道翠泉别墅22号 邮政编码:300381联系人:刘静轩电话:13622008002 传 真:23917486 违法违规举报: 举报及投诉受理单位:天津市津南区建设工程招标管理办公室 电话:28397251传真:28397252电子邮箱:jiannanjw@sina.com 受理单位地点:天津市津南区体育场路15号 受理负责人:孙丹丹、朱小茜、樊珍珍 |
|
| |
|
|
|
|
|
|
作者信息\文章标题
|
admin的回复(2009/10/12 11:45:00)
|
第5楼
|
姓名: admin
发贴数:58561
回复数: 97448
等级:
管理员
登陆否:
已经登陆
注册时间:
2003/1/1 13:19:00
最近登陆时间:
2025/10/26 22:58:00
联系方式:
|
|
| |
|
| |
天津市津南区污水处理厂项目进展顺利 (水业中国网上海工作站06月08日讯)津南区双林污水处理厂已完成摆位,前期手续正在进行中。八里台镇污水厂已完成立项手续,正在进行环评、规划选址、BOT招标等手续。双桥污水处理厂已完成可研报告专家评审、项目立项、规划等手续,正在进行招标工作,计划于6月底开工。咸水沽污水处理厂已完成可研报告专家评审、项目立项,正在进行环评报告编制工作。 (来源:津南区政务网,上海供排水项目网胡旺云编辑,2009年06月08日) “......双桥污水处理厂已完成可研报告专家评审、项目立项、规划等手续,正在进行招标工作,计划于6月底开工。......” |
|
| |
|
|
|
|
|
|
作者信息\文章标题
|
admin的回复(2009/10/12 11:45:00)
|
第6楼
|
姓名: admin
发贴数:58561
回复数: 97448
等级:
管理员
登陆否:
已经登陆
注册时间:
2003/1/1 13:19:00
最近登陆时间:
2025/10/26 22:58:00
联系方式:
|
|
| |
|
| |
加 入 日 期: 2009-06-09 截 止 日 期: 2009-06-15 报建编号: 1211204120090069 招标备案号: 2009506004 津建交设计[2009]0607号 1 、招标条件 本招标项目天津市津南区双桥污水处理厂,项目建设单为天津兴建城镇建设投资有限公司 ,建设资金银行贷款及区财政自筹 ,项目已具备招标条件, 天津市恒时建筑工程招标代理有限公司 受 天津兴建城镇建设投资有限公司 的委托, 现对该项目的设计进行公开招标择优选定承包人。本工程于2009年06月2日9时30分至2009年06月8日16时00分在设计招标公告,因有效报名单位不足三家故发延期公告。 2 、项目概况与招标范围 2.1 项目概况:工程名称: 天津市津南区双桥污水处理厂 。 项目性质:市政公用工程; 污水处理性质:工业污水; 项目总投资6371.48万元,其中4500万元银行贷款,其余资金由区财政自筹解决。 总建(构)筑面积7658平方米。日处理污水达到3万吨 2.2 建设地点:津南经济开发区(东区)宝源路东侧。 2.3 招标范围: 概念性方案招标,中标后完成方案设计、初步设计、施工图设计及配合服务. 总建筑面积7658平方米;包括:粗格栅与进水泵房、细格栅及旋流沉沙池、水解酸化池、氧化沟、二沉池、深度处理组合池、加氯接触池、剩余污泥回流泵房、储泥池、污泥浓缩脱水机房、加氯加药间、变配电间、综合楼(建筑面积750平方米)等设施;本工程日处理污水达到3万吨 2.4 工期要求:09 年06 月25 日 -09 年07 月14 日 2.5 工程质量要求:国家质量验收规范合格标准 2.6 、设计深度要求: 执行设计规范要求 。 3 、投标人资格要求 3.1 本次招标要求投标人须是原资质证书具有 旧资质 市政公用行业工程设计(含排水)乙级及以上[新资质市政公用行业工程设计(含排水)乙级及以上)]资质的单位 3.2 本招标项目不接受联合体投标。 3.3 非本市注册的投标人应在报名时提供进津备案通知书。 4 、投标报名方式 凡具备投标人资格要求的投标人可通过以下方式进行投标报名: 4.1 投标人不能通过天津建设工程信息网报名时,可携带本企业营业执照副本、企业资质等级证书副本、法定代表人授权委托书及经办人身份证(原件及复印件并加盖公章),到天津市行政许可服务中心二楼82号窗口(天津市河东区红星路与卫国道交口顺驰桥旁)报名。外地企业报名时还需携带进津备案通知书。 4.2 各投标人均可对上述标段中的 1标段投标报名。 5 、公告发布与投标报名截止时间 5.1 公告发布时间: 2009年06月9日 9时30分至2009年06月15日16时00分 5.2 本招标项目的报名截止时间为2009年06月15日16时00分(北京时间) 。 6 、招标文件的获取 6.1 凡投标报名的投标人,获取招标文件另行通知,投标人持投标报名确认函、企业营业执照副本(原件)、资质等级证书副本(原件)和单位介绍信,前往天津市恒时建筑工程招标代理有限公司获取招标文件。 6.2 招标文件每套售价人民币 600 元,售后不退。 项目建设单 位: 天津兴建城镇建设投资有限公司 ( 公章) 法定代表人: 田勇 (印鉴) 办公地址: 联系人:王经理 电话: 招标代理机构:天津市恒时建筑工程招标代理有限公司 (公章) 法定代表人:夏伟民(印鉴) 办公地址: 天津市南开区卫津南路霞光道翠泉别墅22号 邮政编码: 300381 联系人:刘静轩 电话: 23922999-8004 传 真: 23917486 违法违规举报: 在工程交易活动中不准任何企业,假借有关领导或行政监督管理部门的名义,扩大本企业的影响,经查实,将消其投标资格。在招标投标活动中采取明招暗定、虚假招标、围标、陪标、串标和借照或挂靠等不正当手段,获取工程的将取消其中标资格,同时依据《中华人民共和国招标投标法》、《天津市建筑市场管理条例》等法律法规进行处理。 受理单位:天津市建设工程招标监督管理站 电话: 24538408 传真: 24538403 电子信箱:tjjszbz@126.com 受理单位地点:天津市行政许可服务中心二楼招标监督管理办公室 受理负责人: 汤浩 |
|
| |
|
|
|
|
|
|
作者信息\文章标题
|
admin的回复(2009/10/12 11:46:00)
|
第7楼
|
姓名: admin
发贴数:58561
回复数: 97448
等级:
管理员
登陆否:
已经登陆
注册时间:
2003/1/1 13:19:00
最近登陆时间:
2025/10/26 22:58:00
联系方式:
|
|
| |
|
| |
天津市津南区双桥污水处理厂工程 地 区 天津 项目性质 新建企业 性质 国有 行 业 市政 环保投资总额 28866371.48万元 进展阶段 工程设计(可研已经批复,正在进行设计招标) 申报方式 审批制 审批机关 省级发改委 资金到位 正在落实 设备来源 国内采购 所 在 地 天津市津南经济开发区(东区)宝源路东侧 建设周期 2009年-2010年 主管单位 天津兴建城镇建设投资有限公司 主要设备 管材、泵、阀门、仪器、仪表、自动化控制系统。 建设内容/主要产品 日处理污水3万吨。 发展商(业主)及联系方式 单位名称 天津兴建城镇建设投资有限公司 姓 名 田勇 电 话 022-28545502 邮 编 300350 传 真 022-28545502 联系地址 天津市津南经济开发区咸水沽体育场路南 项目简介:该项目位于天津市津南经济开发区(东区)宝源路东侧,总建筑面积7658平方米,设计规模为:日处理污水3万吨。工程建设内容包括:粗格栅与进水泵房、细格栅及旋流沉沙池、水解酸化池、氧化沟、二沉池、深度处理组合池、加氯接触池、剩余污泥回流泵房、储泥池、污泥浓缩脱水机房、加氯加药间、变配电间、综合楼(建筑面积750平方米)等设施。项目总投资6371.48万元。其中:银行贷款4500万元,其余资金由津南经济开发区财政自筹解决。 投资者简介:天津兴建城镇建设投资有限公司是负责天津市津南区城镇基础设施建设的一家企业单位。 |
|
| |
|
|
|
|
|
|
作者信息\文章标题
|
admin的回复(2009/10/12 11:47:00)
|
第8楼
|
姓名: admin
发贴数:58561
回复数: 97448
等级:
管理员
登陆否:
已经登陆
注册时间:
2003/1/1 13:19:00
最近登陆时间:
2025/10/26 22:58:00
联系方式:
|
|
| |
|
| |
加 入 日 期: 2009-09-07 截 止 日 期: 2009-09-18 报建编号:1211204120090069 招标备案号:12112009094003 津建交津南施工[2009]0903 1、 招标条件 本招标项目天津市津南区双桥污水处理厂已由天津市津南区发展和改革委员会文件以津南发改投资【2009】107批准建设,项目建设单位为天津兴建城镇建设投资有限公司,建设资金为63714800元,项目已具备招标条件,天津市恒时建筑工程招标代理有限公司受天津兴建城镇建设投资有限公司的委托,现对该项目的施工进行公开招标择优选定承包人。 2、 项目概况与招标范围 2.1项目概况:本工程名称:天津市津南区双桥污水处理厂设备安装工程。粗格栅与进水泵房、细格栅及旋流沉沙池、水解酸化池、氧化沟、二沉池、深度处理组合池、加氯接触池、剩余污泥回流泵房、储泥池、污泥浓缩脱水机房、加氯加药间、变配电间、综合楼(建筑面积750平方米)等设施设备安装工程 2.2工程建设地点:津南区 2.3标段划分与招标范围: 一标段:为建设单位所发施工图纸及工程量清单中全部内容 2.4工期要求:2009年10月10日 至 2010年07月31日 2.5工程质量要求:国家验收规范合格标准 3、 投标人资格要求 3.1本次招标要求投标人须具有: 一标段:资质:市政公用工程施工总承包一级及以上, 本标段不接受联合体投标。 3.2联合体投标的,应满足招标文件规定的要求。联合体投标报名时可以联合体主办人或成员中的任何一人进行报名。 3.3非本市注册的投标人在报名时应提供进津备案通知书。 4、 投标报名方式 凡具备投标人资格要求的投标人可通过以下方式进行投标报名: 4.1投标人不能通过天津建设工程信息网报名时,可携带 本企业营业执照副本和企业资质等级证书副本(原件)、进津备案通知书、经办人授权委托书及本人身份证(原件及复印件并加盖公章)。(如果联合体报名,请携带联合体协议) 到天津市津南区行政许可服务中心报名。 4.2各投标人均可对上述标段中的1个标段投标报名。 5、 投标报名截止时间 5.1本招标项目的报名截止时间为:2009年09月11日16时00分(北京时间)。 5.2招标公告发布时间:2009 年9 月7 日 至2009 年9 月11 日 6、 招标文件的获取 6.1凡投标报名的投标人,请于2009年09月14日至2009年09月18日(法定公休日、法定节假日除外),每日上午8 时0 分 至11 时0 分, 下午13 时0 分 至17 时0 分(北京时间), 持企业营业执照副本(原件)、资质等级证书副本(原件)和单位介绍信,前往天津市南开区卫津南路霞光道翠泉别墅22#获取招标文件。 6.2招标文件每套售价人民币1000元,售后不退。图纸押金人民币5000元,在退还图纸时退还押金(不记利息)。 6.3招标文件需邮购的,另加手续费(含邮费)每套人民币100元。招标人在收到投标报名确认函(原件)、企业营业执照副本(复印件盖公章)、资质等级证书副本(复印件盖公章)和单位介绍信(原件),以及邮购款(含手续费)后3日内寄送。 项目建设单位:天津兴建城镇建设投资有限公司(公章) 法定代表人:田勇(印鉴) 办公地址:津南区咸水沽体育场路南 邮政编码:000000联系人:王静超电话:13342095766 传 真:23917486 项目代建单位:(公章) 法定代表人:(印鉴) 办公地址: 邮政编码:联系人:电话: 传 真: 招标代理机构:天津市恒时建筑工程招标代理有限公司(公章) 法定代表人:夏伟民(印鉴) 办公地址:天津市南开区霞光道 邮政编码:300381联系人:张国蓉电话:13622097717 传 真:23917486 日期:2009 年9 月7 日 违法违规举报: 举报及投诉受理单位:天津市津南区建设工程招标管理办公室 电话:28397251传真:28397252电子邮箱:jiannanjw@sina.com 受理单位地点:天津市津南区体育场路15号 受理负责人:孙丹丹、朱小茜、樊珍珍 |
|
| |
|
|
|
|
|
|
作者信息\文章标题
|
admin的回复(2010/1/9 2:20:00)
|
第9楼
|
姓名: admin
发贴数:58561
回复数: 97448
等级:
管理员
登陆否:
已经登陆
注册时间:
2003/1/1 13:19:00
最近登陆时间:
2025/10/26 22:58:00
联系方式:
|
|
| |
|
| |
天津市津南区双桥污水处理厂工程中标结果公示 建设单位:天津兴建城镇建设投资有限公司招标代理单位:天津市恒时建筑工程招标代理有限公司 招标公告编号:津建交津南施工[2009] 0603号 招标备案号:12112009064003 招标公告发出时间:2009年6月5日至2009年6月11日 建设单位坐落在天津市津南经济开发区(东区)宝源路东侧的天津市津南区双桥污水处理厂工程,通过公开招标,在天津市津南区建设工程招标监督管理站监督下,于2009年6月25日进行开标,共3家投标人参加投标,经评标委员会评审中标结果如下: 中标单位:天津市华水自来水建设有限公司 中标标价:30647695元 现将该项目的中标结果予以公示,接受社会各界监督,如有异议请于2009年6月29日前向天津市津南区建设工程招标监督管理站实名投诉;否则,建设单位将发放中标通知书。 特此公告。 |
|
| |
|
|
|
|
|
|
作者信息\文章标题
|
admin的回复(2010/1/9 2:32:00)
|
第10楼
|
姓名: admin
发贴数:58561
回复数: 97448
等级:
管理员
登陆否:
已经登陆
注册时间:
2003/1/1 13:19:00
最近登陆时间:
2025/10/26 22:58:00
联系方式:
|
|
| |
|
| |
生态区建设三年行动计划重点项目——双桥污水处理厂正加紧建设 被列为我区生态区建设三年行动计划重点项目之一的双桥污水处理厂工程,正在如火如荼的加紧建设中。目前工程正进行地下构筑工程的施工,以及东区雨污分流管道改造工程的前期调查工作。 坐落于津南经济开发区(东区)的双桥污水处理厂项目占地57亩,总投资1.4亿元,计划于2010年8月建成并投入使用。污水处理厂工程主要包括津南经济开发区(东区)范围内雨污分流设施的改造、水处理工程设施建设及相关检测、办公用房设施投资。据悉,该处理厂建成后,污水处理能力为1.5万吨/日,可使开发区、双桥工业园区的工业废水及双桥河镇60万平方米新型住宅小区的生活废水将得到统一处理。 (来源:津南报社,作者:记者 冯玉香,2009-12-8) |
|
| |
|
|
|
|
|
|
|