欢迎第4503524个访问项目信息论坛
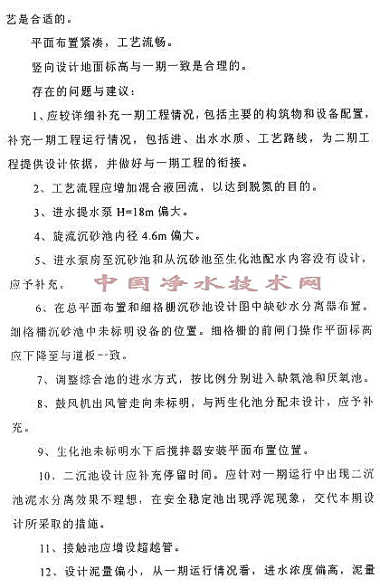
论坛首页
     
主题总数:60118 | 回复总数:102000
 
欢迎『chongqing』最新加入论坛
 
     
   用户名: 密码: (您的操作因为以下原因被限制:没有登陆、权限不够)返回首页

回贴 发新帖 发布小字报

  『项目信息论坛』>> 『中国城镇污水处理厂拟在建项目汇编』 | 本分论坛共59532贴 | 101927回复 | 分论坛版主:
作者信息\文章标题
6186-福建省福清市融元污水处理厂二期工程 (2009/11/12 4:02:00)
楼主

姓名: admin
发贴数:58562
回复数: 97452
等级: 管理员
登陆否: 已经登陆
注册时间:
2003/1/1 13:19:00
最近登陆时间:
2025/10/27 22:00:00
联系方式: 给他发邮件
   
  2008年中国投运城镇污水处理厂项目→ 福建→ 浏览帖子:0733福建福清融元污水处理厂
http://www.waterchina.cn/2008/show.asp?id=7105&bd=6

0733福建福清融元污水处理厂

序号 省份 项目名称 主体处理工艺 投运时间 设计处理能力(万立方米/日) 平均处理水量(万立方米/日)
733 福 建 福清融元污水处理厂 A/A/0 2005年 12月 6 7.8

融元污水处理厂二期工程年内动建 总投资8185万元 建成后日处理能力可达15.6万吨

记者从昨天召开的有关会议上获悉,我市将于年内动建融元污水处理厂二期工程,并力争于明年3月投入运营。
  
据悉,目前融元污水处理厂一期工程日处理量为7.8万吨。随着城市规模的发展及城市污水处理量的不断增加,融元污水处理厂一期工程已无法满足需要,动建二期工程迫在眉睫。
   
据了解,融元污水处理厂二期工程位于龙山街道玉塘村,用地面积约42000平方米,总投资8185万元。建成后,融元污水处理厂日处理污水能力可达15.6万吨。届时,对生活污水和工业污水处理的范围将扩大到融侨开发区及洪宽工业村。 

(来源:福清侨乡报,作者:记者陈贤清、实习生陈秀萍,2008-3-11)

“......据了解,融元污水处理厂二期工程位于龙山街道玉塘村,......”

 
     
作者信息\文章标题
admin的回复(2009/11/12 4:03:00)
1


姓名: admin
发贴数:58562
回复数: 97452
等级: 管理员
登陆否: 已经登陆
注册时间:
2003/1/1 13:19:00
最近登陆时间:
2025/10/27 22:00:00
联系方式: 给他发邮件
   
  附件2
福清市融元污水处理厂二期工程总概算表
编号 工程或费用名称 总概算价值(万元)
建筑工程费 设备购置费 安装工程费 其他费用 合计 备注
一 工程费用 2713.6 1790.72 943.49 5450.82
(一) 主要工程项目 2501.56 1715.93 391.94 4612.44
1 提升泵房 5 40 8.54 53.54
2 细格栅及沉砂池 29.52 140.42 19.68 189.62
3 综合池 2278.89 718.06 127.01 3123.96
4 鼓风机房 22.95 123.2 22.52 168.67
5 加氯间、消毒池 99.24 56.4 2.06 157.7
6 污泥浓缩池 40.96 22.05 3.2 69.22
7 污泥脱水间 25 256 6.14 287.14
8 电气工程 185.4 166.6 352
9 自控系统 114.2 18.45 132.65
10 仪表系统 60.2 17.74 77.94
(二) 辅助和服务性工程项目 62.79 74.79 137.58
1 综合楼 60 60
2 门卫 2.79 2.79
3 机修设备 8.9 8.9
4 工程车辆 18 18
5 化验设备 25 25
6 通讯工程 5.16 5.16
7 工器具及备品备件购置费1% 17.73 17.73
(三) 室外工程项目 149.25 551.55 700.8
1 厂区总平 149.25 551.55 700.8
二 工程其他费用 623.4 623.4
1 建设单位管理费 67.51 67.51 财建[2002]394号
2 建设工程监理费 129.84 129.84 发改价格[2007]670号
3 项目前期费用 38.55 38.55 计价格[1999]1283号
4 联合试运转费 17.73 17.73 建标[2007]164号
5 工程勘察费 43.61 43.61 工程费用*0.8%
6 设计费 179.24 179.24 计价格[2002]10号
7 预算费 17.92 17.92 设计费*10%
8 竣工图编制费 14.34 14.34 设计费*8%
9 工程量清单编制费 17.05 17.05 闽价[2003]房273号
10 环境影响咨询服务费 7.22 7.22 计价格[2002]125号
11 劳动安全卫生评审费0.25% 13.63 13.63 建标[2007]164号
12 场地准备费及临时设施费0.5% 27.25 27.25 建标[2007]164号
13 工程保险费0.3% 16.35 16.35
14 生产职工培训费 4.68 4.68
15 办公生活家具购置费 1.95 1.95
16 招标代理服务费 21.45 21.45 计价格[2002]1980号
17 建设工程交易费 1.8 1.8 闽价[2007]房99号
18 施工图审查费 3.28 3.28 闽价[2007]房99号
第一二部分费用小计 6074.22
三 预备费用 303.71
1 基本预备费5% 303.71
四 建设期贷款利息 0
五 铺底流动资金 25.23
六 工程总投资 6403.16
 
     
作者信息\文章标题
admin的回复(2009/11/12 4:04:00)
2


姓名: admin
发贴数:58562
回复数: 97452
等级: 管理员
登陆否: 已经登陆
注册时间:
2003/1/1 13:19:00
最近登陆时间:
2025/10/27 22:00:00
联系方式: 给他发邮件
   
  项目名称:福清市融元污水处理厂(二期)工程

投资总额:6403万元
进展阶段:开工在建(刚开始打桩)
建设周期:2009年9月-2010年

主要设备:管材、泵、阀门、仪器、仪表、自动化控制系统、细格栅,鼓风机,污泥脱水机。

单位名称:福清黎阳水务有限公司
姓 名:郑岩荣
电 话:0591-85876537

咨询、设计单位及联系方式
单位名称 中国市政工程东北设计研究院
姓 名:卜义惠
电 话:0431-85652897

 
     
作者信息\文章标题
admin的回复(2009/11/12 16:55:00)
3


姓名: admin
发贴数:58562
回复数: 97452
等级: 管理员
登陆否: 已经登陆
注册时间:
2003/1/1 13:19:00
最近登陆时间:
2025/10/27 22:00:00
联系方式: 给他发邮件
   
  福建省环保局积极协调福清融元污水处理厂有关问题

根据省政府领导有关批示精神,2008年9月17日,省环保局王国长副局长在福清市主持召开专题会议,协调解决福清融元污水处理厂进水浓度高、日常运行管理、污泥处置和有关排污企业监管等问题。
  
会议强调,省政府高度重视污水处理产业化工作,对融元污水处理厂进水浓度高、污泥处置出路等问题,省政府领导专门作出批示,福清市政府、有关部门以及污水处理厂对此要引起重视,充分认识保障污水处理厂正常稳定运行对污染减排、改善环境的重要性,切实采取有力有效的措施,确保污水处理厂进水浓度相对稳定、污泥妥善处置,为污水处理厂正常稳定运行提供良好基础。
  
会议指出,福清市政府和有关部门要进一步加大监管力度,督促企业规范排污,防止企业偷排漏排影响污水处理厂进水水质的现象再次发生,发现企业违法排污的要坚决依法查处。当地环保、建设等有关部门与融元污水处理厂要建立良好的互动关系,及时沟通有关情况,共同研究解决遇到的问题。
  
会议提出,为切实保障融元污水处理厂进水水质稳定和正常运行,当前要着重落实好几项工作:1.融元污水处理厂的进水口要在10月底前完成COD在线监控设备安装和联网工作,安装位置由福州市环保局、福清市环保局、融元污水处理处厂共同确认,经福州市环保局比对后连接到省环保局监控中心。2.福清闽宏纸厂、阳下福利造纸厂、洪宽福利纸厂、金林纸品厂、金林福利纸品厂5家企业,是福清市2008年龙江整治计划要在6月底前转产改制关停的企业,但至今仅阳下福利造纸厂自行关闭,其余4家仍未关停,且有的企业排污口设置不规范。没有按计划关停的4家企业必须在2008年10月底前完成排污口规范化整治,安装废水流量、COD在线监控设备并与省环保局联网。另外,福清洪良染织有限公司也要在2008年10月底前完成排污口规范化整治,安装废水流量、COD在线监控设备并与环保部门联网。3.由福清市政府组织有关部门对污水管网覆盖范围及周边的排污企业进行全面检查,督促企业进行排污口整治,拆除多余的排污管或者暗管,用于排放生活污水的排污管必须留有检查口,以便环保部门随时检查。4.融元污水处理厂污泥出路问题,由福清市政府进一步加快进度,切实妥善解决,并督促有关单位在将垃圾处理场渗滤液排入污水管网时,要注意排入的地点和方式,避免垃圾渗滤液集中进入污水处理厂对污水处理厂的进水水质造成明显影响。5.融元污水处理厂要进一步加强内部管理,加快中控室改造,规范各项内部管理制度,并确保治理设施稳定运行、达标排放。此外,鉴于融元污水处理厂目前处理水量已超设计负荷近30%,建议福清市政府加快污水处理厂二期工程建设进度,确保2009年建成并投入正常运行,进一步削减污染物排入量。同时,建议福清市政府尽可能增加环保执法队伍人员编制和执法装备。
            
(来源:福建省住房和城乡建设厅,2008年10月06日)

“......建议福清市政府加快污水处理厂二期工程建设进度,确保2009年建成并投入正常运行,......”

 
     
作者信息\文章标题
admin的回复(2009/11/12 17:03:00)
4


姓名: admin
发贴数:58562
回复数: 97452
等级: 管理员
登陆否: 已经登陆
注册时间:
2003/1/1 13:19:00
最近登陆时间:
2025/10/27 22:00:00
联系方式: 给他发邮件
   
  顾客好评网(中国水工业网络版设备材料选型指南)→ BOT投资商专区→ 浏览帖子:福清市黎阳水务有限公司有限公司
http://www.waterchina.cn/bbs/show.asp?id=9025&bd=15
 
     
作者信息\文章标题
admin的回复(2009/11/12 17:04:00)
5


姓名: admin
发贴数:58562
回复数: 97452
等级: 管理员
登陆否: 已经登陆
注册时间:
2003/1/1 13:19:00
最近登陆时间:
2025/10/27 22:00:00
联系方式: 给他发邮件
   
  融元污水处理厂二期工程建设现场协调会召开

2009年1月20日,我市召开融元污水处理厂二期工程建设现场协调会。市领导陈德栋、游华冠参加会议。

当天,与会人员实地察看了融元污水处理厂一期工程运作及二期工程建设进展情况,详细了解施工过程中遇到的困难和问题。

会议要求,各相关单位、镇街要充分认识建设融元污水处理厂的重要意义,强化领导,加强配合,落实责任,积极协调解决相关问题,确保融元污水处理厂二期工程早日动建。

据了解,融元污水处理厂二期工程占地面积40亩,目前已建成库容达38000立方的污泥堆放处理区。工程完工后,日污水处理能力可增加6万吨,将大大缓解城区污水处理压力。

(来源:看福清 www.fqlook.cn,作者:记者颜阵寒,2009-01-22)

 
     
作者信息\文章标题
admin的回复(2009/11/12 17:10:00)
6


姓名: admin
发贴数:58562
回复数: 97452
等级: 管理员
登陆否: 已经登陆
注册时间:
2003/1/1 13:19:00
最近登陆时间:
2025/10/27 22:00:00
联系方式: 给他发邮件
   
  福建省发展和改革委员会关于福清市融元污水处理厂二期工程初步设计的批复

福清黎阳水务有限公司:

你司《请求批准福清市融元污水处理厂二期工程初步设计文件的报告》(黎文[2009]018号)及有关附件均悉。福清市融元污水处理厂二期工程初步设计,业经我委组织审查并形成了《福清市融元污水处理厂二期工程初步设计专家组评审意见》,省政府投资项目评审中心提出咨询评审意见。经研究,原则同意该工程初步设计,批复如下:

一、原则同意根据审查意见修订的工程初步设计。

二、建设规模和内容:二期工程建设规模为日处理污水6万吨,主要建构筑物为细格栅、旋流沉沙池、生化综合池、二沉池、加氯间及消毒池、污泥浓缩池、电气及自动控制系统等设施。二期建成后,形成日处理污水12万吨的生产规模。

三、工艺设计:同意采用悬挂链曝气倒置A2/O工艺;污泥采用带式浓缩脱水一体机处理,尾水消毒沿用一期C102的消毒工艺并与之衔接。

四、工程设计:原则同意修编后的污水处理厂总平面布局与竖向设计方案、主要建构筑物设计和结构设计方案、污水处理厂电气及自控系统设计方案。

五、投资概算:工艺总投资概算核定为6403万元,建设资金由你司自筹解决。

请据此批复和专家组审查意见,进一步优化施工图设计,抓紧组织实施。

附件:1、福清市融元污水处理厂二期工程初步设计专家组评审意见。
   2、福清市融元污水处理厂二期工程总概算表。

二○○九年七月二十日

(来源:福建省发展和改革委员会,2009-08-18)

附件2
福清市融元污水处理厂二期工程总概算表
编号 工程或费用名称 总概算价值(万元)
建筑工程费 设备购置费 安装工程费 其他费用 合计 备注
一 工程费用 2713.6 1790.72 943.49 5450.82
(一) 主要工程项目 2501.56 1715.93 391.94 4612.44
1 提升泵房 5 40 8.54 53.54
2 细格栅及沉砂池 29.52 140.42 19.68 189.62
3 综合池 2278.89 718.06 127.01 3123.96
4 鼓风机房 22.95 123.2 22.52 168.67
5 加氯间、消毒池 99.24 56.4 2.06 157.7
6 污泥浓缩池 40.96 22.05 3.2 69.22
7 污泥脱水间 25 256 6.14 287.14
8 电气工程 185.4 166.6 352
9 自控系统 114.2 18.45 132.65
10 仪表系统 60.2 17.74 77.94
(二) 辅助和服务性工程项目 62.79 74.79 137.58
1 综合楼 60 60
2 门卫 2.79 2.79
3 机修设备 8.9 8.9
4 工程车辆 18 18
5 化验设备 25 25
6 通讯工程 5.16 5.16
7 工器具及备品备件购置费1% 17.73 17.73
(三) 室外工程项目 149.25 551.55 700.8
1 厂区总平 149.25 551.55 700.8
二 工程其他费用 623.4 623.4
1 建设单位管理费 67.51 67.51 财建[2002]394号
2 建设工程监理费 129.84 129.84 发改价格[2007]670号
3 项目前期费用 38.55 38.55 计价格[1999]1283号
4 联合试运转费 17.73 17.73 建标[2007]164号
5 工程勘察费 43.61 43.61 工程费用*0.8%
6 设计费 179.24 179.24 计价格[2002]10号
7 预算费 17.92 17.92 设计费*10%
8 竣工图编制费 14.34 14.34 设计费*8%
9 工程量清单编制费 17.05 17.05 闽价[2003]房273号
10 环境影响咨询服务费 7.22 7.22 计价格[2002]125号
11 劳动安全卫生评审费0.25% 13.63 13.63 建标[2007]164号
12 场地准备费及临时设施费0.5% 27.25 27.25 建标[2007]164号
13 工程保险费0.3% 16.35 16.35
14 生产职工培训费 4.68 4.68
15 办公生活家具购置费 1.95 1.95
16 招标代理服务费 21.45 21.45 计价格[2002]1980号
17 建设工程交易费 1.8 1.8 闽价[2007]房99号
18 施工图审查费 3.28 3.28 闽价[2007]房99号
第一二部分费用小计 6074.22
三 预备费用 303.71
1 基本预备费5% 303.71
四 建设期贷款利息 0
五 铺底流动资金 25.23
六 工程总投资 6403.16

 
     
作者信息\文章标题
admin的回复(2009/11/15 0:05:00)
7


姓名: admin
发贴数:58562
回复数: 97452
等级: 管理员
登陆否: 已经登陆
注册时间:
2003/1/1 13:19:00
最近登陆时间:
2025/10/27 22:00:00
联系方式: 给他发邮件
   
  http://www.waterchina.cn/shwater/upload/20091115041930494.jpg
 
   
   
     
作者信息\文章标题
admin的回复(2009/11/15 0:05:00)
8


姓名: admin
发贴数:58562
回复数: 97452
等级: 管理员
登陆否: 已经登陆
注册时间:
2003/1/1 13:19:00
最近登陆时间:
2025/10/27 22:00:00
联系方式: 给他发邮件
   
  http://www.waterchina.cn/shwater/upload/20091115043110157.jpg
 
   
   
     
作者信息\文章标题
admin的回复(2009/11/15 0:06:00)
9


姓名: admin
发贴数:58562
回复数: 97452
等级: 管理员
登陆否: 已经登陆
注册时间:
2003/1/1 13:19:00
最近登陆时间:
2025/10/27 22:00:00
联系方式: 给他发邮件
   
  http://www.waterchina.cn/shwater/upload/20091115044460058.jpg
 
   
   
     
作者信息\文章标题
admin的回复(2009/11/15 0:08:00)
10


姓名: admin
发贴数:58562
回复数: 97452
等级: 管理员
登陆否: 已经登陆
注册时间:
2003/1/1 13:19:00
最近登陆时间:
2025/10/27 22:00:00
联系方式: 给他发邮件
   
  福州流域融元二期污水处理厂已于7月初动工
  
目前,福州市各县(市)区重点流域水环境综合整治各项工作正有序推进。福州市环保局建立了重点流域水环境综合整治局领导直接挂钩联系工作制度,将目标任务、完成时限和监管职责层层分解落实到各县(市)区责任单位和各责任人。
   
马尾区政府召开专题会议研究部署“闽水”整治工作,各镇(街)、园区配全专、兼职环保人员,扎实推进环保各项工作。永泰县召开2009年大樟溪流域水环境综合整治工作协调会,建立部门联动协作机制,将流域整治任务分解落实,同时加快城关污水处理厂建设进度。闽清县积极推进县污水处理厂建设,目前选址、环评、立项、征地、地勘等工作已经完成。福清市积极实施龙江流域综合整治工作计划,加快污水处理设施建设步伐,融元二期污水处理厂已于7月初动工建设。平潭县三十六脚湖水源保护区养鸡场搬迁工作正在抓紧进行,预计8月底前可完成搬迁工作。罗源县拟建设1家环保砖厂,预计投产后每条生产线每年可消纳石板材废石渣20万立方米。

(来源:绿色记者沙龙,作者:陈创业,2009-08-25)

“......福清市积极实施龙江流域综合整治工作计划,加快污水处理设施建设步伐,融元二期污水处理厂已于7月初动工建设。......”

 
     
第1页   1  2  下一页  
回贴 发新帖 发布小字报
快捷回复 (作者: )
标题
内容
图片连接
(没有可以不填)
FLASH连接
(没有可以不填)

普通板块 已锁定板块 普通帖 热门帖 置顶帖 精华帖 锁定帖 发新贴 查看精华帖 发布小字报
在线人数:人
您的IP地址是:216.73.216.168,操作系统是:ClaudeBot/1.0,浏览器类型:compatible